Introduction
CCG is to be organised into national structures along the biblical model as directed to Israel.
Exodus 18:12-27
[12] And Jethro, Moses’ father-in-law, offered a burnt offering and sacrifices to God; and Aaron came with all the elders of Israel to eat bread with Moses’ father-in-law before God. [13] On the morrow Moses sat to judge the people, and the people stood about Moses from morning till evening. [14] When Moses’ father-in-law saw all that he was doing for the people, he said, “What is this that you are doing for the people? Why do you sit alone, and all the people stand about you from morning till evening?” [15] And Moses said to his father-in-law, “Because the people come to me to inquire of God; [16] when they have a dispute, they come to me and I decide between a man and his neighbor, and I make them know the statutes of God and his decisions.” [17] Moses’ father-in-law said to him, “What you are doing is not good. [18] You and the people with you will wear yourselves out, for the thing is too heavy for you; you are not able to perform it alone. [19] Listen now to my voice; I will give you counsel, and God be with you! You shall represent the people before God, and bring their cases to God; [20] and you shall teach them the statutes and the decisions, and make them know the way in which they must walk and what they must do. [21] Moreover choose able men from all the people, such as fear God, men who are trustworthy and who hate a bribe; and place such men over the people as rulers of thousands, of hundreds, of fifties, and of tens. [22] And let them judge the people at all times; every great matter they shall bring to you, but any small matter they shall decide themselves; so it will be easier for you, and they will bear the burden with you. [23] If you do this, and God so commands you, then you will be able to endure, and all this people also will go to their place in peace.” [24] So Moses gave heed to the voice of his father-in-law and did all that he had said. [25] Moses chose able men out of all Israel, and made them heads over the people, rulers of thousands, of hundreds, of fifties, and of tens. [26] And they judged the people at all times; hard cases they brought to Moses, but any small matter they decided themselves. [27] Then Moses let his father-in-law depart, and he went his way to his own country. (RSV)
We see that the appointment of officers involved the choice of the people, from Moses’ own words.
Deuteronomy 1:9-17
[9] “At that time I said to you, `I am not able alone to bear you; [10] the LORD your God has multiplied you, and behold, you are this day as the stars of heaven for multitude. [11] May the LORD, the God of your fathers, make you a thousand times as many as you are, and bless you, as he has promised you! [12] How can I bear alone the weight and burden of you and your strife? [13] Choose wise, understanding, and experienced men, according to your tribes, and I will appoint them as your heads.’ [14] And you answered me, `The thing that you have spoken is good for us to do.’ [15] So I took the heads of your tribes, wise and experienced men, and set them as heads over you, commanders of thousands, commanders of hundreds, commanders of fifties, commanders of tens, and officers, throughout your tribes. [16] And I charged your judges at that time, `Hear the cases between your brethren, and judge righteously between a man and his brother or the alien that is with him. [17] You shall not be partial in judgment; you shall hear the small and the great alike; you shall not be afraid of the face of man, for the judgment is God’s; and the case that is too hard for you, you shall bring to me, and I will hear it.’ (RSV)
For that reason we involve the brethren in the choice of who will lead them.
1.1.
1.1.1. Thus, from the example of scripture each National Conference as it is able is to constitute, under the administration of its board, the organisational structure of the captains of thousands.
1.1.2. Each thousand is to be internally comprised of structures of hundreds and of fifties and of tens.
1.1.3. The structure shall be comprised of males who are adult according to the Bible model of adult males over the age of 20 years.
1.1.4. Males between the ages of 20 and 50 years are eligible for all active operations as classified fit for service.
1.1.5. Males between the ages of 50 and 70 are classified as fit for auxiliary unit service.
1.1.6. Serious medical disability provides exemption from service.
1.1.7. Females are organised in association with the male core units in women’s services, and may be allocated to activities to assist in catering, general health, welfare, hygiene, woman’s affairs and child education matters as required and their circumstances permit.
1.2.
1.2.1. The National Chairman is the Commander in Chief of the structure, acting with the committee.
1.2.2. Each thousand is to be known as an ‘eleph or family unit for operational purposes. This derives from the Hebrew word for ox or family and also the numeral for 1000. Units will normally be formed from districts and townships. They are to be known by the name of that district/sub-district or its allocated unit identifier, for example, the “x” Family Unit. The organisation of the Unit is at Appendix 1. It is in fact an aggregation of Hundreds or parishes that form a basic shire unit.
1.2.3.1. Each unit is to be divided into ten sub units of the family unit. These will be known as Local Churches. As a rule a church sub unit will consist of approximately 100 able-bodied men and their families and the older people of the area. This was known as a hundred in ancient Anglo-Saxon times and the Hundreds became the basis of the Shire system. An “Hundred” was basically synonymous with a parish and has its origin in the biblical hundreds of this legislation.
1.2.3.2. When a church exceeds three sub groups (i.e. above 150 able-bodied men) a new church would normally expect to be formed from the third and partial sub group. Depending on area, the adjacent sub group may give up some ten-man sections to form the new church. A three-group sub unit may be formed from between 100 and 150 men and the sub unit commander. A church can consist of two or more sub units depending on proximity. In such case the Commanders of Hundred assist the Senior Coordinator. It is undesirable that single congregations are overly large and impersonal.
1.2.3.3. A church sub unit is the optimum size for feast organisation and cooking as a group. A family unit of One Thousand is the largest combination desirable with the cooking facilities grouped from sub unit resources. These may be separated in sub unit mess facilities anyway.
1.2.3.4. Most discipline and control matters can be handled at this level or referred on for more serious matters.
1.2.3.5. The commanders are church coordinators with the unit commanders known as the senior coordinator.
1.2.3.6. Each church sub-unit is to be divided into two sub groups of fifty men under assistant coordinators.
1.2.3.7. Each church subgroup is to be further subdivided into groups of ten (Heb. ehser) males under the command of a deacon administrator or ‘acolyte’ sub-deacon as a trainee minister. An assistant may be chosen as an assistant to the sub group commander from among these groups. This group is the normal basic group for the Passover meal in the evening of 15 Abib, the First Month.
1.2.3.8. Married females are subject to their husbands as an act of submission to the Lord (Eph. 5:22-24, NIV). Widows and unmarried females not living with their parents are coordinated by deaconesses who report to the administrators or the sub group and church commanders.
1.3.1. All officers are appointed at the direction of the Coordinator General and the National Conference Committee.
1.3.2. All officers are re-credentialed every seven years at the Sabbatical Conference.
1.3.1. The appointment of elders or bishops is to be by the Coordinator General with the consent of the Board of Elders of the World Conference.
Higher Organisation
1.4.1.1. As CCG has nations with more than twenty thousand people and thus more than ten units it will be necessary to organize those into areas with Area Coordinators for each state or province or designated area. These are not to be confused with Regional Coordinators over more than one national area appointed by World Conference for missionary purposes.
1.4.1.2. The usual structure of the higher formations are listed in scripture.
David’s key men were six hundred (1Sam. 23:13).
They were organized according to the Mighty Men of Israel.
CCG has National Committees of twelve people. These are responsible for the national operations of the churches under their national command.
The chairman of the National Committee has supervisory control and is the Commander of the Three (cf. 2Sam. 23:8-17).
The Three are commanders of the Thirty leaders of the National Groups.
The Six Hundred of the Central Command of the Nation are commanded by the Thirty thus the six hundred are divided into Thirty groups of Twenty (30 x 20 = 600).
Thus each one of the Three is a commander of ten of the Thirty (1 x 10 x 20 = 200).
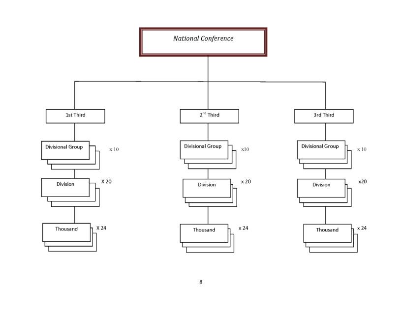
The 600 have the capacity to be firstly Captains of Hundreds and Captains of Thousands and latterly Captains of Divisions. Thus each nation will have the capacity to have a central force of 14,400,000 plus their commanders; or 100 groups of 144,000. This is the Army of God in the Restoration under the Messiah. There are 24 Thousands to the Bible Division and 200 Divisions to the Bible Forces of the Three, with 600 Divisions to the Conference under command for all circumstances (see chart attached).
Each of the three groups of the Six Hundred has one of the Thirty appointed as their senior. These are those of the Second Three (2Sam. 23:20-23). The third group of the 200 formed David’s Guard. It is termed the Chairman’s Guard being determined from his election until the First Resurrection.
The original Thirty are listed in 2Samuel 23:24-39. The last of the Thirty was Uriah the Hittite, the husband of Bathsheba, mother of Solomon. His bloodlines, from his son by Bathsheba, are found in the House of David to this day. He has to have been RxR1 basic which split after 900 BCE, as their R1b and R1a YDNA is among the clans of David, obviously through David’s daughter. They are found in the clans of Dayan and Salathiel/Shealtiel to this day in Israel. There was thus understood to be transmission also in the female line.
2Samuel 23:8-19
[8] These are the names of the mighty men whom David had: Josheb-basshe’beth a Tah-che’monite; he was chief of the three; he wielded his spear against eight hundred whom he slew at one time. [9] And next to him among the three mighty men was Elea’zar the son of Dodo, son of Aho’hi. He was with David when they defied the Philistines who were gathered there for battle, and the men of Israel withdrew. [10] He rose and struck down the Philistines until his hand was weary, and his hand cleaved to the sword; and the LORD wrought a great victory that day; and the men returned after him only to strip the slain. And next to him was Shammah, the son of Agee the Har’arite. The Philistines gathered together at Lehi, where there was a plot of ground full of lentils; and the men fled from the Philistines. [12] But he took his stand in the midst of the plot, and defended it, and slew the Philistines; and the LORD wrought a great victory. [13] And three of the thirty chief men went down, and came about harvest time to David at the cave of Adullam, when a band of Philistines was encamped in the valley of Reph’aim. [14] David was then in the stronghold; and the garrison of the Philistines was then at Bethlehem. [15] And David said longingly, “O that someone would give me water to drink from the well of Bethlehem which is by the gate!” [16] Then the three mighty men broke through the camp of the Philistines, and drew water out of the well of Bethlehem which was by the gate, and took and brought it to David. But he would not drink of it; he poured it out to the LORD, [17] and said, “Far be it from me, O LORD, that I should do this. Shall I drink the blood of the men who went at the risk of their lives?” Therefore he would not drink it. These things did the three mighty men. [18] Now Abi’shai, the brother of Jo’ab, the son of Zeru’iah, was chief of the thirty. And he wielded his spear against three hundred men and slew them, and won a name beside the three. [19] He was the most renowned of the thirty, and became their commander; but he did not attain to the three.
We see there is a second three from the following verses of 2Samuel 23:
[20] And Benai’ah the son of Jehoi’ada was a valiant man of Kabzeel, a doer of great deeds; he smote two ariels of Moab. He also went down and slew a lion in a pit on a day when snow had fallen. [21] And he slew an Egyptian, a handsome man. The Egyptian had a spear in his hand; but Benai’ah went down to him with a staff, and snatched the spear out of the Egyptian’s hand, and slew him with his own spear. [22] These things did Benai’ah the son of Jehoi’ada, and won a name beside the three mighty men. [23] He was renowned among the thirty, but he did not attain to the three. And David set him over his bodyguard. [24] As’ahel the brother of Jo’ab was one of the thirty; Elha’nan the son of Dodo of Bethlehem, [25] Shammah of Harod, Eli’ka of Harod, [26] Helez the Paltite, Ira the son of Ikkesh of Teko’a, [27] Abi-e’zer, of An’athoth, Mebun’nai the Hu’shathite, [28] Zalmon the Aho’hite, Ma’harai of Netoph’ah, [29] Heleb the son of Ba’anah of Netoph’ah, It’tai the son of Ri’bai of Gib’e-ah of the Benjaminites, [30] Benai’ah of Pira’thon, Hid’dai of the brooks of Ga’ash, [31] Abi-al’bon the Ar’bathite, Az’maveth of Bahu’rim, [32] Eli’ahba of Sha-al’bon, the sons of Jashen, Jonathan, [33] Shammah the Har’arite, Ahi’am the son of Sharar the Har’arite, [34] Eliph’elet the son of Ahas’bai of Ma’acah, Eli’am the son of Ahith’ophel of Gilo, [35] Hezro of Carmel, Pa’arai the Arbite, [36] Igal the son of Nathan of Zobah, Bani the Gadite, [37] Zelek the Ammonite, Na’harai of Be-er’oth, the armor-bearer of Jo’ab the son of Zeru’iah, [38] Ira the Ithrite, Gareb the Ithrite, [39] Uri’ah the Hittite: thirty-seven in all. (RSV)
The text shows that 2Samuel 23:20 says two ariels or lion-like men of Moab were slain by one of the thirty. However the only other place where this word is used is in Isaiah 29:1,2 which refers to the City where David lived. The name for Jerusalem is Har-El on old Egyptian monuments. Ariel can also mean either lion of God as perhaps here, or altar-hearth of God as in Ezekiel 43:15-16.
This organization is what we would expect to be used at the return of Messiah under David.
Further guidance as to the structure is as follows:
1Chr.27 [1] This is the list of the people of Israel, the heads of fathers’ houses, the commanders of thousands and hundreds, and their officers who served the king in all matters concerning the divisions that came and went, month after month throughout the year, each division numbering twenty-four thousand:
1Chr.28 [1] David assembled at Jerusalem all the officials of Israel, the officials of the tribes, the officers of the divisions that served the king, the commanders of thousands, the commanders of hundreds, the stewards of all the property and cattle of the king and his sons, together with the palace officials, the mighty men, and all the seasoned warriors.
2Chr.1 [2] Solomon spoke to all Israel, to the commanders of thousands and of hundreds, to the judges, and to all the leaders in all Israel, the heads of fathers’ houses.
Thus each division is to be formed of twenty-four thousand men.
1.4.1.3. They are to be rostered for duty and service month by month, as per the biblical divisions.
1.4.1.4. Until twenty-four divisions are formed the captains of thousands are to perform the duties of the divisional commanders with their Thousands. The Thousand, where not present in full strength, is to be built up from multiple Hundreds to the full strength Thousand. Each of the Thousands will be used as the nucleus of each divisional command. The Twenty-four Thousands are to be formed first in their National areas.
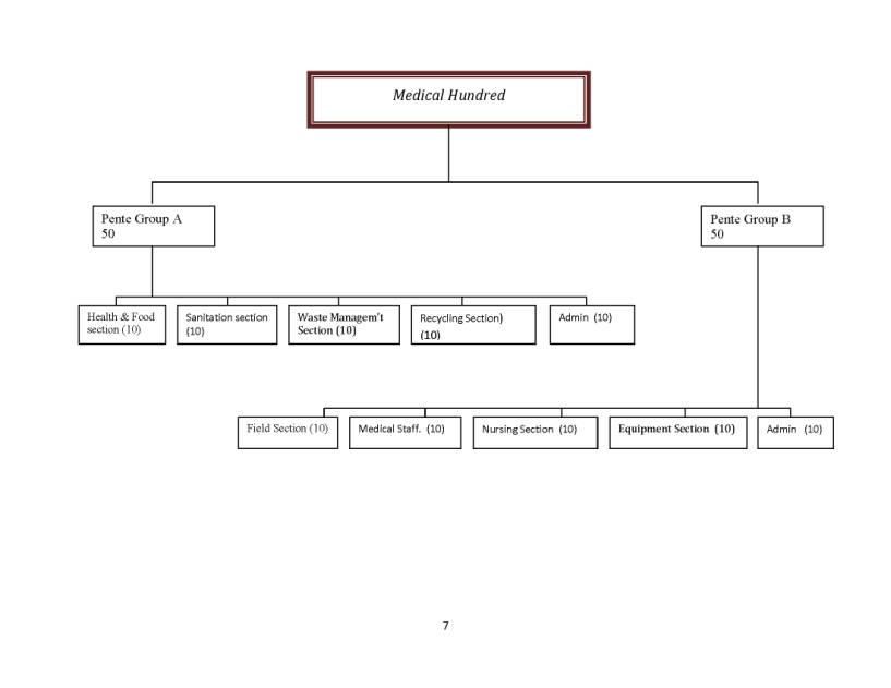
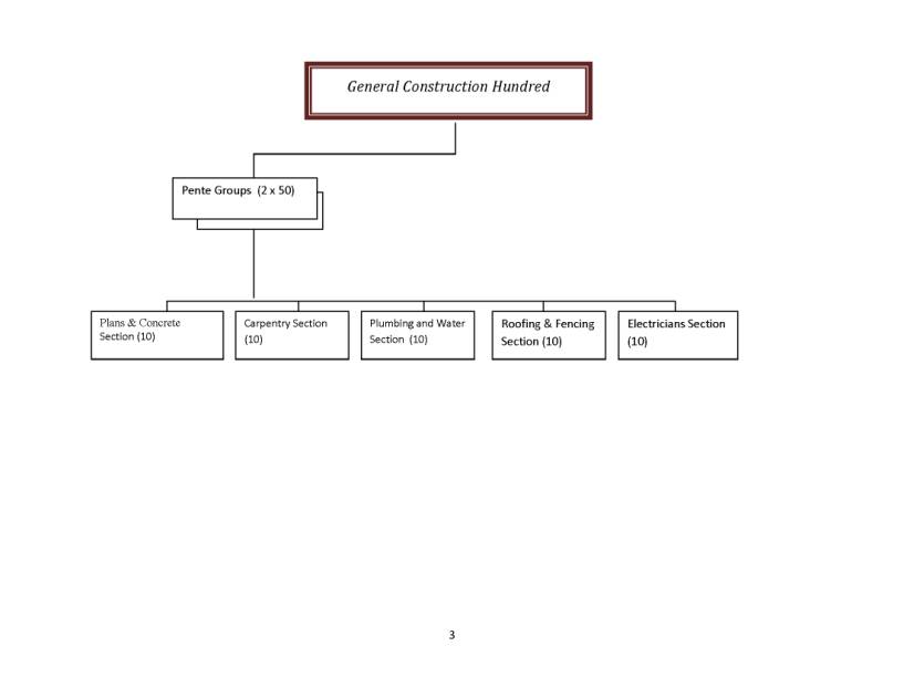
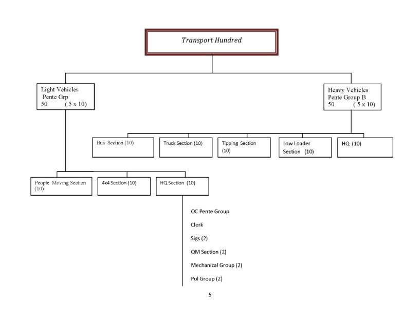
The Divisions are generally multi-purpose but they may also to be formed for special purposes and elements of each Division are to be formed for Medical and Education purposes.
Universities are also to be formed as a core structure of the education, medical and scientific processes in the social structure. These may also be manned from the auxiliary units. All females are to be educated. Training is to be an ongoing duty of the staff at all levels to and for all levels.
1.4.1.5. The National Conferences are to appoint designated Judges and Advocates to deal with matters for judgment and in resolution of dispute and the appointment of tribunals to hear matters not resolved within the Unit and Divisional areas.
1.4.1.6. The final Court of Appeal is the World Conference Board of Elders on principles of law.
1.4.1.7. The whole body of the Church is to be bound by the decisions of the Church judicial process which is to be bound by biblical law and principles.
1.4.2. Areas may be formed into organisations with province or state coordinators so designated or into multi-area formations with Formation Commanders so designated. They may be formed from any part of the Divisional structure as circumstances dictate.
1.4.3.1. Where three area commands exist they report directly to the National Coordinator. Where more than three area commands exist they are formed into divisions of up to 24,000 men. There are to be 24 divisions to a specified area divided by two divisions to a delineated area within nations. Districts may be grouped for such purposes. Thus 576000 men and their families form this core force.
1.4.3.2. There will thus be two divisions rostered on duty at all times with the area for religious and civil matters, and rostered for duty for all matters are two per month allocated equally among the Thirds until over eight are formed in each of the Thirds and then it is to be determined by two at a time down the Twenty of each Third. Other Thousands will be formed as subsequent areas are converted to the faith.
1.4.4. Where more than three divisions exist in each Third they may be formed into Corps with Corps Commanders appointed for each two or more divisions. The Senior of the Ten has overall command There can be up to five divisions to a Corps. It should have extra designated logistic support with men allocated to the Corps commanders group.
1.4.5. The three are designated as National Field Officers appointed to control multiple groups with support facilities. Until conversion is complete the basic structure of the nations will vary as conversion extends and becomes universal.
CCG SOPs Chapter 2: Duties
Operations
2.1. Operations are to be conducted in accordance with the programs decided by the National Committees and Missionary duties as coordinated by the World Conference. These duties can include:
2.1.1. Construction of buildings within areas as directed for use as housing, schools hospitals and livestock as determined.
2.1.2. Construction of farm projects as determined including fish farms, fishing cooperatives, chicken farms, livestock farming, milk production, fruit and vegetable production.
2.1.3. Conducting education facilities at all levels.
2.1.4. Erecting and conducting medical and hospital facilities.
2.1.5. Media distribution and erection of media facilities as directed by World Conference and the National Conferences in accordance with the constitution.
2.1.6. Undertaking construction and heavy machinery operational and training facilities.
2.1.7. Operating food and clothing assistance programs.
2.1.8. Operate plants for the production of building materials.
2.1.9. Operate workshops for the production and maintenance of IT equipment and reproduction and communication facilities.
2.1.10. Operate transport facilities of all types.
2.1.11. Operate and maintain heavy machinery.
2.1.12. Operate and maintain plants for the production of energy, water and waste elimination or sewage.
Justice
2.2.1. A chain of command and discipline is to be formed with redress and appeal at every level.
2.2.2. Redress is covered under the constitution.
2.2.3. Where possible a legal department will be maintained and trained.
2.2.4. Where CCG is the occupier of whole districts the magistrates should be appointed by and, where possible, be members of CCG.
Welfare
2.3.1. Each CCG national conference is responsible for its own welfare.
Security
2.4.1. Each unit is responsible for the security of its people and the church is responsible to ensure security in its nations.
Training
2.5.1. Each national conference of CCG is to select and train its own people as far as possible.
2.5.2. Ability should be tested and vocational training assisted to the highest possible levels.
2.5.3. Females are to be schooled as far as possible and have the same education opportunities as males.
2.5.4. National Areas of CCG are to use their material production and construction capacities to erect training institutions and educational facilities. These facilities can double as church buildings as they are not to operate on Sabbaths, New Moons and Feasts.
2.5.5. Training is to include all aspects of electrical, mechanical and construction engineering as well as carpentry and plumbing and other manual skills, as well as higher forms of education.
